Содержание
Электросхема генераторной установки и системы пуска двигателя Дэу Ланос
1 – аккумуляторная батарея;
2 – плавкая вставка IGN-2 (30 A);
3 – плавкая вставка IGN-1 (30 A);
4, 5 – предохранители (15 А);
6 – выключатель (замок) зажигания;
7 – соединительная колодка;
8 – комбинация приборов;
9 – генератор;
10 – стартер;
11 – выключатель Дэу Ланос.
Система управления двигателем Деу
1 – плавкая вставка (80 А);
2, 3 – предохранители (15 А);
4 – катушка зажигания;
5 – электронный блок управления двигателем;
6 – датчик положения коленчатого вала;
7 – соединительная колодка;
8 – предохранитель (10 А).
1, 2 – предохранители (15 А);
3 – плавкая вставка (80 А);
4 – плавкая вставка (15 А);
5 – реле топливного насоса;
6 – диагностическая колодка топливного насоса;
7 – топливный насос;
8 – электронный блок управления двигателем;
9 – датчик концентрации кислорода;
10 – октан-корректор (установлен на часть автомобилей);
11 – топливная рампа.
1 – датчик холостого хода;
2 – электронный блок управления двигателем;
3 – датчик температуры охлаждающей жидкости;
4 – датчик положения дроссельной заслонки;
5 – датчик давления воздуха во впускном коллекторе;
6 – датчик давления в системе кондиционирования;
7 – датчик температуры воздуха во впускном коллекторе.
1, 2, 5 – предохранители (15 А);
3 – предохранитель (10 А);
4, 12 – соединительные колодки;
6 – электромагнитный клапан рециркуляции отработавших газов;
7 – двухходовой клапан;
8 – соединительная колодка;
9 – гравитационный клапан;
10 – комбинация приборов;
11 – электронный блок управления двигателем;
13 – датчик скорости автомобиля.
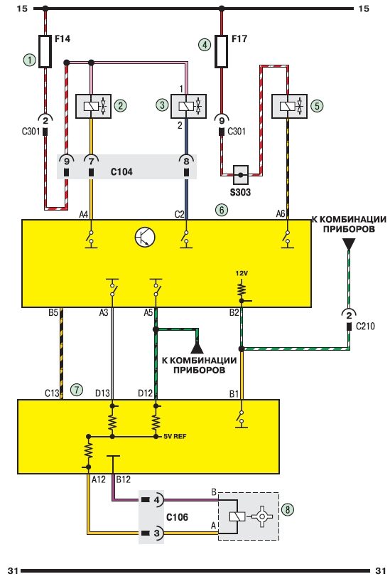
1 – предохранитель (15 А);
2 – электромагнитный клапан рециркуляции отработавших газов;
3 – двухходовой клапан;
4 – предохранитель F17 (15 А);
5 – гравитационный клапан;
6 – электронный блок управления двигателем;
7 – комбинация приборов;
8 – датчик скорости автомобиля (для автомобилей, оснащенных автоматической коробкой передач).
1 – плавкая вставка (30 А);
2 – плавкая вставка (80 А);
3 – реле дополнительного вентилятора системы охлаждения двигателя;
4 – реле основного вентилятора системы охлаждения двигателя;
5 – резистор;
6 – электронный блок управления двигателем;
7 – электровентилятор системы охлаждения двигателя Daewoo Lanos.
Электросхема соединения приборов освещения авто
1, 2 – плавкие вставки (80 А);
3 – плавкая вставка (25 А);
4, 8, 9 – предохранители (10 А);
5 – реле противотуманных фар;
6 – переключатель указателей поворота и света фар;
7 – переключатель наружного освещения;
10 – плавкая вставка (20 А);
11 – фара левая;
12 – фара правая.
1, 2, 3 – плавкие вставки (80 А);
4, 15 – плавкая вставка (20 А);
5, 9, 13, 14 – предохранители (10 А);
6 – плавкая вставка (25 А);
7 – реле;
8 – реле фар;
10 – переключатель наружного освещения;
11 – переключатель указателей поворота;
12 – переключатель корректора фар;
16 – корректор левой фары;
17 – фара левая;
18 – корректор правой фары;
19 – фара правая автомобиля ДЭУ Ланос.








